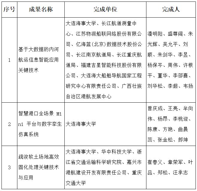
近日,中国航海学会正式公布了2022年度中国航海学会科学技术奖正式评审结果。我校作为第一完成单位获得一二三等奖各1项,作为参与单位获得一等奖2项、二等奖2项、三等奖1项。
在学校作为第一完成单位的获奖成果中,航海学院潘明阳教授团队的“基于大数据的内河航运信息智能应用关键技术”成果获得科技进步奖一等奖,航运经济与管理学院曾庆成教授团队的“智慧港口全场景Mini平台与数字孪生仿真系”成果获得科技进步奖二等奖,交通运输工程学院崔春义教授团队的“疏浚软土场地高效固化处理关键技术与应用”成果获得科技进步奖三等奖。

“基于大数据的内河航运信息智能应用关键技术”面向内河航运高质量发展需求,通过产学研用联合攻关,重点突破了大规模航运数据采集与处理、航运大数据智能识别与预测、航运信息开放共享与智能服务等技术难题,构建了覆盖我国主要内河的AIS网络,创新性提出了内河航道水位预测、船舶和航标轨迹预测、船舶和航标视觉检测等系列智能模型,形成了长江航道图APP、行畅江海和水陆联运网等具有庞大用户群体和高影响力的内河航运信息智能应用与服务平台。团队获得国家发明专利11项、实用新型专利3项、软件著作权35项,成果已在长江、西江等内河成功应用推广,经济效益和社会效益十分显著,对推动我国智能航运科技进步和提升内河航运信息公共服务水平具有重要意义。

“智慧港口全场景Mini平台与数字孪生仿真系统”针对我国港口发展对前沿技术与人才培养的迫切需要,综合运用新一代信息通信、物联网、数字孪生等技术,建成了全球首个港口全场景Mini平台,涵盖自动化码头物理仿真模型、作业平台系统和数字孪生平台,为港口规划设计、业务流程优化提供工具与平台。研发的基于数字孪生与混合现实技术的港口交互式仿真系统,突破了传统教培系统的时空情境制约,满足沉浸式体验,适应各层级从业人员对智能港口技术需求与综合决策能力提升的要求。成果应用于多个高校和港口企业,已完成1000余人次人员培训与实验教学,获批科技部发展中国家培训项目。研究成果获发明专利授权5项,软件著作权2项,发表论文43篇,出版专著2部,获得国际海事与物流优秀博士论文一等奖1篇。

据悉,今年中国航海学会科学技术进步奖/技术发明奖共授予特等奖2项、一等奖19项、二等奖64项、三等奖27项。